- 全国支部将棋対抗戦・団体戦
- 日本将棋連盟の主催で行われ、日本将棋連盟の支部のみ参加資格がございます。
通称「支部対抗戦」
大会概要
概要
予選は例年1月から3月に各都道府県単位で行われ、それを勝ち抜いたチームによる大会を東西地区で例年4月に行います
参加資格
参加資格は日本将棋連盟の支部会員または、個人会員
予選参加について
本全国大会開催に先立ち全国各地において代表選考会が開催されます。所属している支部のある都道府県の予選から出場となります。団体戦は三段以下の選手のみです。 異なる地域の複数の支部に登録されている会員であっても、支部対抗戦の代表選考会に参加できる機会は1回のみです。
会場周辺地図 (川西文化会館)
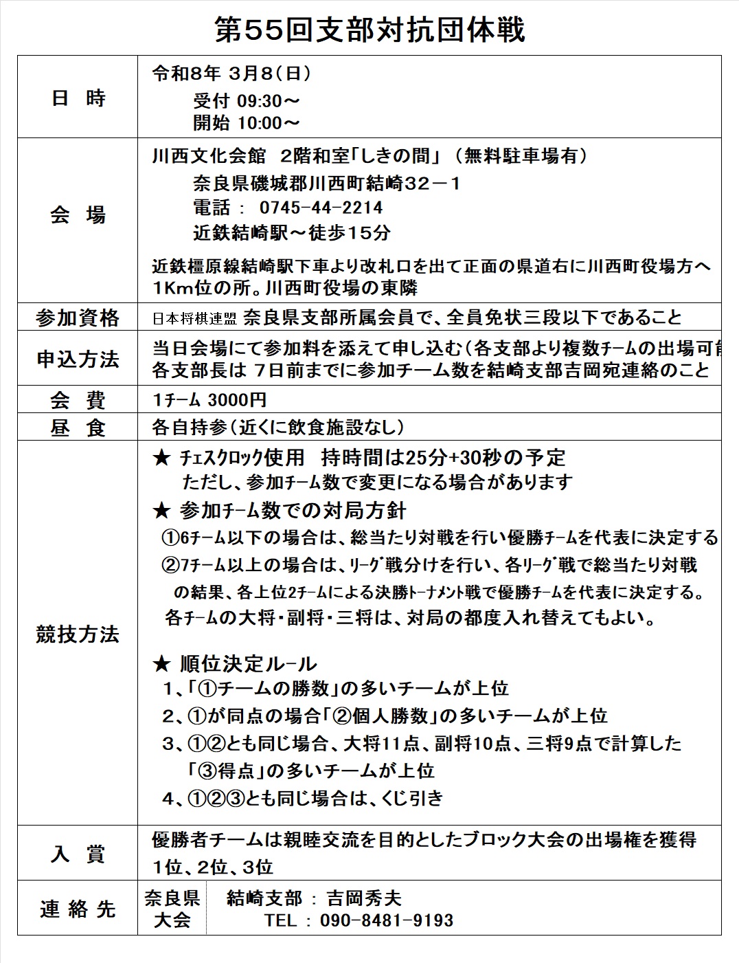
第55回支部対抗団体戦奈良県大会 2026/3/8 川西文化会館 参加5チ-ム(15名)
- 優勝は、ならっこ支部Aチ-ム
- 左から、結崎支部支部長・吉岡秀夫さん、葛本崇太さん、田畑 優さん、洲脇聖一さん、







第54回支部対抗団体戦奈良県大会 2025/3/9 川西文化会館 参加3チ-ム(9名)
- 優勝は、結崎支部Bチ-ム
- 左から、原田裕次郎さん、竹原 弘さん、川久保正好さん、結崎支部支部長・吉岡秀夫さん





- 結崎支部支部長の吉岡秀夫さんの挨拶より開会しました




- 両チ-ム1勝1敗後の決勝戦となった、横田 vs川久保 戦です。


第53回支部対抗・団体戦
- ◆第53回支部対抗団体戦 奈良県大会 2024/3/10 川西文化会館 参加4チ-ム(12名)
- 優勝は、結崎支部 チ-ム
- 左から、横田寿善さん、竹原 弘さん、藤井安史さん、結崎支部支部長・吉岡秀夫さん
- 結崎支部支部長の吉岡秀夫さんの挨拶より開会しました



第52回支部対抗・団体戦
- ◆第52回支部対抗団体戦 奈良県大会 2023/3/12 川西文化会館 参加6チ-ム(18名)
- 優勝は、ならっこ支部 Aチ-ム

3年連続優勝の、ならっこ支部チーム、おめでとうございます。
次は西日本大会です、期待していますよ!。 (見谷)
- 西日本大会:令和5年4月14日(金)~16日(日)
大会会場:ザ・マ-カススクエア神戸 Tel 078-367-1356
会場経路:JR神戸駅・地下鉄ハ-バ-ランド駅下車徒歩2分
第51回支部対抗・団体戦
- ◆第51回支部対抗団体戦 奈良県大会 2022/2/27 川西文化会館 参加4チ-ム(12名)
- 優勝は、ならっこチ-ム



-
次は以下の西日本大会です、期待していますよ!。
- 西日本大会:令和4年4月22日(金)~24日(日)
大会会場:ザ・マ-カススクエア神戸 Tel 078-367-1356
会場経路:JR神戸駅・地下鉄ハ-バ-ランド駅下車徒歩2分
(見谷)
第50回支部対抗・団体戦
- ◆第50回支部対抗団体戦 奈良県大会 2021/2/28 川西文化会館 参加8チ-ム(24名)
- 優勝は、ならっこ支部Aチ-ム (山田明純、田口耕輔、井上 岳)

決勝戦 対局者左側:ならっこ支部Aチ-ム、右側:結崎支部Aチ-ム
決勝戦の盤面
①下側:結崎A(川久保) ②下側:結崎A(横田) ③下側:結崎A(藤井)
- 決勝戦は、小3中1を擁する新鋭「ならっこ支部Aチ-ム」と、昨年の支部名人率いるベテラン「結崎支部Aチ-ム」との、決戦となりました。盤面①は角換相腰掛銀流行型、②は珍しい相筋違
い角、③は 力戦玉頭戦。結果は3-0でならっこ支部Aの勝利となりましたが内容は結崎支部Aチ-ムの有利を底力で逆転しての優勝でした。これで、ならっこ支部は支部名人戦と支部団体戦を制し西日本大会へと駒を進めました。楽しみです、期待しています。 優勝~3位の支部に四段免状、こちらも狙って下さい。。
(見谷)
コロナ禍で52畳の会場です、窓は少し開けています。8チ-ム24名は見えますか?。

◆第50回支部対抗戦・団体戦 関西ブロック大会 2021/4/11 京都商工会議所 参加13チ-ム(39名)
関西ブロック大会結果

- 主催:日本将棋連盟
幹事:京都府支部連合会
ならっこ支部
大将:山田、副将:田口、三将:松村
スイス式4回戦で2勝2敗、最終戦に勝っていれば入賞の可能性もありましたが、あえなく敗退。
尚、優勝は京都山科支部、2位高砂支部、3位稲美支部です。 (松村)
関西ブロック大会結果
奈良県代表「ならっこ支部」対戦カ-ド
参加チ-ム

平成31年 第48回支部対抗・団体戦 2019/3/10 川西文化会館 参加7チ-ム(21名)
優勝は、西大和支部Bチ-ム(濱田健斗、中川 剛、菊井慶樹)

平成30年 第47回支部対抗・団体戦 2018/3/11 川西文化会館 参加5チ-ム(15名)
- 優勝は、結崎支部Bチ-ム (大野良雄、田中光久、岡田 治)



- 第47回全国支部団体戦、西地区大会は神戸市中央区東川崎町1-3-5 「ザマ-カススクエア神戸」で
4月20(金)前夜祭、 21日(土) 予選~準々決勝、22日(日)準決勝と決勝が行われました。
で奈良県代表の結崎支部Bチ-ム、西日本大会 では予選1勝2敗で惜敗。








